WebサイトやWebアプリをより快適に使えるようにするための技術として注目されているのが「Service Worker」です。しかし「名前は聞いたことがあるけれど、実際に何をしているのか分からない」「PWAに必要だと聞いたけれど仕組みが難しそう」と感じている方も多いのではないでしょうか。特に、オフライン対応やプッシュ通知などの便利な機能を実現するために欠かせない存在であるにもかかわらず、その動作原理や導入方法は初心者にとってハードルが高く見えがちです。さらに、導入後にキャッシュが更新されない、古いService Workerが残り続けるなどのトラブルに悩まされるケースも少なくありません。
この記事では、そんな「Service Workerとは?」という疑問を持つ方に向けて、基本から応用までを分かりやすく整理しました。仕組みや役割を理解することで、Webサイトのユーザー体験を大きく改善できるだけでなく、開発者としてのスキルアップにもつながります。
このリード文を通じて、読者は「Service Workerがなぜ必要なのか」「どう導入すれば失敗しないのか」をイメージできるようになります。記事全体を読むことで、基礎から応用まで体系的に理解でき、安心して自分のプロジェクトに取り入れられるようになるでしょう。
Service Workerとは?基本から理解する
Service Worker(サービスワーカー)とは、WebブラウザがWebページ(メインスレッド)とは独立したバックグラウンドで実行する一種のプログラム可能なネットワークプロキシ※です。
※Webブラウザとインターネットの間の通信を、プログラムで自由に操作できる「仲介役」のこと。これにより、オフラインでの動作や表示速度の向上が可能になります
これは、通常のJavaScriptでは実現できなかった、オフライン環境でのキャッシュ制御やプッシュ通知といった高度な機能を可能にするための技術核となります。
Service Workerの最大の特徴は、ブラウザとネットワークの間に立ち、ブラウザから出るすべてのリクエストを一旦傍受(intercept)できる点にあります。これにより、開発者は「どのリソースをキャッシュから返すか」「どのリソースをサーバーへ取りに行くか」といったネットワーク制御を、JavaScriptコードによって細かく制御できます。
ネットワークプロキシとしてのService Worker
この「プロキシ」としての働きを図解すると、Service Workerの立ち位置が明確になります。Service Workerは、ブラウザ(Webページ)とインターネット(サーバー)の間の交通整理役として機能します。

この図のように、ブラウザからのリクエストは必ずService Workerを経由するため、Service Worker内に実装されたロジック(fetchイベント)に基づいて、キャッシュストレージの利用やネットワークへのアクセスが決定されます。これにより、PWA(Progressive Web Apps)の重要な要素であるオフライン対応が可能になるのです。
ブラウザのどこで動く?バックグラウンド実行とスレッド構造
Service Workerが通常のJavaScriptと決定的に違うのは、その実行されるスレッドです。
- メインスレッド:
UIのレンダリングやDOM操作を行うスレッド。通常のJavaScriptはここで動きます。 - Service Workerスレッド:
メインスレッドとは完全に独立したバックグラウンドスレッドで実行されます。
この独立した構造には、以下のような特徴と制約があります。
- DOM操作が不可能:
メインスレッドと独立しているため、Service WorkerからはWebページのHTML要素(DOM)を直接操作することはできません。UIの更新が必要な場合は、postMessage()などのメッセージングAPIを使ってメインスレッドと通信する必要があります。 - イベント駆動:
Service Workerは、Webページが閉じられていても、プッシュ通知やバックグラウンド同期などの特定のイベントをトリガーに起動し、タスクを実行できます。これにより、ページの表示状態に依存しない持続的な処理が可能です。 - パフォーマンス:
Service Workerが行うネットワーク制御処理はメインスレッドから分離されているため、処理が重くなってもWebページのUIが固まる(ブロッキング)といった影響を与えにくいというメリットがあります。
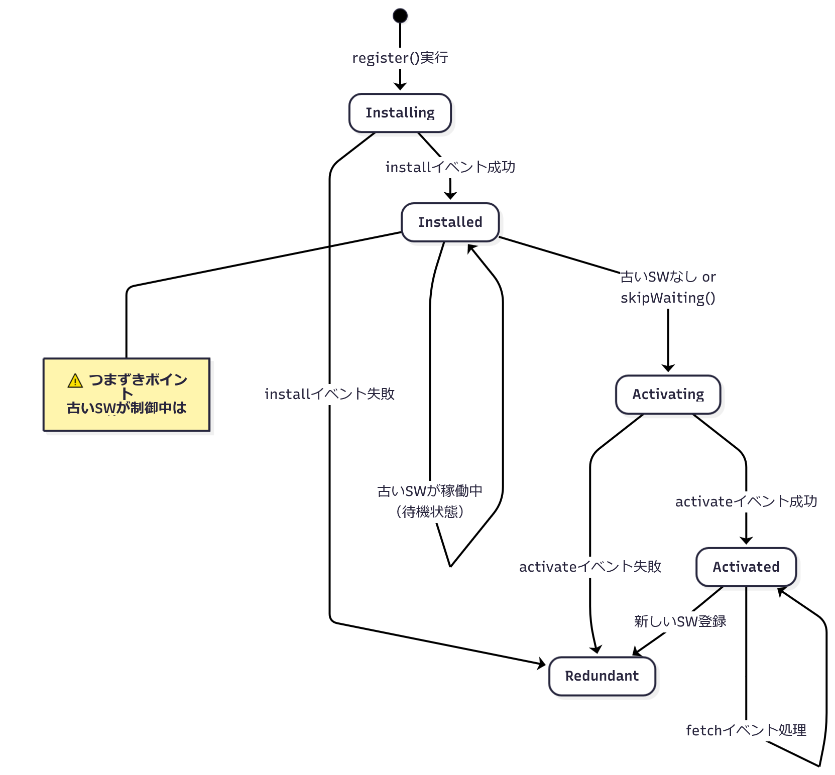
Service Workerのライフサイクル(install / activate / fetch)を図解で理解
Service Workerが導入されてから機能するまでには、厳密なライフサイクルが存在します。これは特に更新時に複雑になるため、開発者がService Workerの挙動を理解する上で最も重要な概念の一つです。

ライフサイクルの主要な状態
1.Installing(インストール中):
- Service Workerファイルがダウンロードされ、
installイベントが実行されます。 - 通常、このイベント内でCache APIを利用して、Webサイトの基盤となるリソース(HTML、CSS、JSなど)をキャッシュストレージに事前に保存します。
- すべてのファイルが正常にキャッシュできればInstalledへ、失敗すればRedundant(無効)へ遷移します。
2.Installed (Waiting)(インストール済み・待機中):
- これが最も理解が難しい状態です。新しいService Workerはインストールに成功しましたが、まだWebページに対する制御権を持てずに待機しています。
- なぜ待つのか?それは、古いバージョンのService Workerがまだブラウザのいずれかのタブで動いている可能性があるためです。もし新しいSWがすぐに制御権を奪うと、古いSWがキャッシュしたリソースに依存しているページが壊れる可能性があるため、安全策として待機します。
- 待機状態を脱しActivatingへ進むトリガーは、「古いService Workerを制御しているすべてのタブを閉じること」または「Service Workerコード内で
self.skipWaiting()を実行すること」です。
3.Activating(アクティベート中):
activateイベントが実行されます。- このイベントでは、通常、古くなったキャッシュをクリアし、新しいService Workerが利用できるようにキャッシュストレージの整理を行います。
4.Activated(アクティブ):
- Service Workerが完全に起動し、ブラウザからのリクエストを傍受(プロキシ)できる状態です。
- この状態になると、
fetchイベントが有効になり、ネットワーク制御のロジックが実行されます。
Web Worker・ブラウザキャッシュとの違い/HTTPS必須の理由
Service Workerと混同されがちな他の技術との違いや、必須条件について解説します。
Web Workerとの違い
| 特徴 | Service Worker | Web Worker |
|---|---|---|
| 主な目的 | ネットワークリクエストのプロキシ・オフライン対応・プッシュ通知 | メインスレッドの負荷軽減(重い計算処理) |
| 制御対象 | ネットワークリクエスト、ブラウザ全体 | スクリプトを実行した特定のタブのみ |
| 生存期間 | ページが閉じられても、イベントをトリガーに起動可能 | スクリプトを実行したタブが閉じられると終了 |
| DOMアクセス | 不可能 | 不可能 |
Web Workerはメインスレッドで行う重い処理を分離しますが、ネットワーク制御はできません。Service Workerはネットワーク制御が主目的です。
ブラウザキャッシュとの違い
| 特徴 | Service Worker (Cache API) | ブラウザキャッシュ (HTTP Cache) |
|---|---|---|
| 制御方法 | JavaScriptコード(fetchイベント)で完全制御 | HTTPヘッダー(Cache-Controlなど)によるサーバー側制御 |
| キャッシュ対象 | 開発者が選択したリソース | ブラウザが自動的に判断 |
| オフライン | 可能(Cache APIで永続的に保存) | 不可能(ネットワーク接続時に有効) |
Service Workerは、ブラウザキャッシュよりもきめ細かく、永続的なキャッシュ制御を可能にし、オフライン環境での動作を保証します。
HTTPS必須の理由
Service Workerは、ブラウザとサーバーの間に介入し、リクエストの内容を自由に操作できるという強力な権限を持っています。
この強力な機能を悪用した中間者攻撃(Man-in-the-Middle Attack)を防ぐため、Service Workerを動作させるWebサイトは、HTTPS(SSL/TLSによる暗号化通信)であることが必須と定められています。これにより、Service Workerのコードがネットワーク途中で改ざんされるリスクが排除され、セキュリティが担保されます。ローカル環境(localhost)での開発時のみ、例外的にHTTPでも動作が許されています。
Service Workerで何ができる?PWAとの関係と主要機能
Service Workerは、ブラウザのバックグラウンドで動作する強力なプロキシ機能を持つため、従来のWebサイトでは実現が難しかった多くの機能を提供します。これらの機能は、Webサイトをネイティブアプリのような体験に近づけるPWA(Progressive Web Apps)の基盤となっています。
オフライン対応の仕組み(Cache APIによるリソース保存)
Service Workerの最も重要な役割の一つが、オフライン対応です。これは、Service Workerが提供するCache APIを使って実現されます。
1.インストール時の事前キャッシュ:
Service Workerのinstallイベントのライフサイクル中に、サイトの基本構造やアセット(HTML、CSS、ロゴ画像など)をCache APIを使ってキャッシュストレージに保存します。このストレージはブラウザの通常のHTTPキャッシュとは独立しており、より永続的に管理されます。
2.リクエストの傍受と処理:
Service Workerがアクティブになると、すべてのネットワークリクエストをfetchイベントで傍受します。このイベント内で、開発者は以下のようなどんなロジックを実装できます。
- Cache First: リクエストされたリソースがキャッシュにあれば、ネットワークアクセスせずにすぐにキャッシュから応答を返します。
- Network First: まずネットワークにアクセスし、失敗した場合(オフラインの場合)にキャッシュからリソースを探して応答します。
これにより、ユーザーがオフライン状態でも、キャッシュされたコンテンツを表示し続けることが可能になります。これは、ユーザー体験を向上させる上で極めて重要です。
PWAにおけるService Workerの役割(manifest・インストールバナーとの関係)
PWAは、Webサイトをネイティブアプリのように機能させるための開発アプローチです。Service Workerは、PWAを実現するための必須の技術要素です。
Service Workerが「オフライン」と「プッシュ通知」を提供し、ネイティブアプリの体験を支えますが、PWAの「インストール」機能にはもう一つの重要な要素が必要です。
- Web App Manifest: これは、Webサイトのメタデータ(アプリ名、アイコン、起動時の表示設定など)をJSON形式で記述したファイルです。
- インストールバナー(A2HS: Add to Home Screen): ブラウザは、以下の条件が満たされたときに、ユーザーに対してアプリのインストールを促すバナーを表示することがあります。
- Web App Manifestが存在すること。
- サイトがHTTPSで提供されていること。
- Service Workerが登録・アクティブで、最低限のオフライン処理が実装されていること。
Service Workerは、Webサイトがアプリとして振る舞うための動作保証(オフライン起動)を提供することで、PWAのインストール要件を満たし、アプリとしての体験を実現する中心的な役割を果たします。
プッシュ通知・Background Sync・メッセージAPIの使いどころ
Service Workerは、オフラインキャッシュ以外にも、メインスレッドから独立したバックグラウンド実行という特性を活かして、様々な高度な機能を実現します。
プッシュ通知(Web Push):
ユーザーがブラウザを閉じていたり、サイトを閲覧していなくても、サーバーからのメッセージ(通知)をService Workerが受け取り、ユーザーに表示できます。これは、Service Workerがメインスレッドとは独立して持続的に動作できるからこそ実現する機能です。通知機能には、ブラウザベンダーが提供するプッシュサービスとの連携が必要になります。
Background Sync(バックグラウンド同期):
ユーザーがオフライン中に実行した処理(例: フォームの送信)を、Service Workerが一旦保持し、ネットワーク接続が回復したときに自動的にサーバーへ同期(送信)する機能です。これにより、ネットワーク状態に依存しない、より安定したユーザー体験を提供できます。
メッセージAPI(postMessage):
Service WorkerはDOMに直接アクセスできませんが、postMessage()メソッドを使って、Service Workerスレッドとメインスレッド間でメッセージの送受信が可能です。これにより、Service Workerでキャッシュ処理が完了したことなどをメインスレッドに伝え、UI(ユーザーインターフェース)を更新するといった連携が可能になります。
Service Workerの導入と実装方法
Service WorkerをWebサイトに導入し、実際にオフライン対応やキャッシュ制御を行うためには、いくつかのステップと、ブラウザのAPIを使った正確なJavaScript実装が必要です。
service-worker.jsファイルの役割と設置場所
Service Workerの中核となるのが、実装ロジックを記述するservice-worker.jsファイルです。
役割:
このファイルに記述されたJavaScriptコードが、ブラウザのバックグラウンドで実行されます。ここには、install、activate、fetchといった主要なライフサイクルイベントを処理するリスナーを定義します。
設置場所とスコープ(適用範囲):
Service Workerは、ファイルを配置したディレクトリ、またはそれ以下の階層にあるページのみを制御できます。これをスコープと呼びます。
- 例1:
https://example.com/service-worker.jsに配置した場合、スコープはサイト全体 (/) になります。サイト全体のすべてのページを制御できます。 - 例2:
https://example.com/blog/service-worker.jsに配置した場合、スコープは/blog/以下になり、トップページや/about/のページは制御できません。
一般的には、Service Workerにサイト全体を制御させたい場合が多いため、サイトのルートディレクトリ直下に配置することがベストプラクティスとされています。
初心者向け最小サンプルコード(登録・install・activate・fetchイベント)
Service Workerを機能させるには、「メインスレッドからの登録」と「Service Workerファイル内でのイベントリスナー設定」の2つの手順が必要です。
1. メインスレッド(例: index.htmlに紐づいたJSファイル)からの登録
Service Workerをブラウザに認識させる最初のステップです。
// Service Workerがブラウザでサポートされているか確認
if ('serviceWorker' in navigator) {
// Service Workerの登録を実行
navigator.serviceWorker.register('/service-worker.js', { scope: '/' })
.then((registration) => {
// 登録成功時の処理
console.log('✅ Service Worker 登録成功: ', registration.scope);
})
.catch((error) => {
// 登録失敗時の処理
console.error('❌ Service Worker 登録失敗: ', error);
});
} else {
console.log('ブラウザが Service Worker をサポートしていません。');
}2. Service Workerファイル (/service-worker.js) の実装
これが、リクエスト傍受とキャッシュ制御のロジックが書かれる本体です。
// キャッシュ名とキャッシュ対象のリストを定義
const CACHE_NAME = 'my-site-cache-v1'; // バージョニングのためのキャッシュ名
const urlsToCache = [
'/', // トップページ
'/styles/main.css',
'/scripts/main.js',
'/images/logo.png',
];
// ライフサイクルイベント1: install (インストール)
// SWが最初にインストールされるときに、主要なリソースをキャッシュする
self.addEventListener('install', (event) => {
// install処理が完了するまで待機
event.waitUntil(
caches.open(CACHE_NAME) // 定義したキャッシュ名でストレージを開く
.then((cache) => {
console.log('Opend cache and pre-caching assets');
return cache.addAll(urlsToCache); // キャッシュリスト内のファイルをストレージに追加
})
);
});
// ライフサイクルイベント2: activate (アクティベート)
// 新しいSWが有効になるとき、古いキャッシュを削除する
self.addEventListener('activate', (event) => {
event.waitUntil(
caches.keys().then((cacheNames) => { // 既存のすべてのキャッシュキーを取得
return Promise.all(
cacheNames.map((cacheName) => {
// 現在のキャッシュ名と異なる古いキャッシュを削除
if (cacheName !== CACHE_NAME) {
console.log('Deleting old cache: ', cacheName);
return caches.delete(cacheName);
}
})
);
})
);
// 新しいSWがすぐに制御権を握るためにクライアントをスキップ
return self.clients.claim();
});
// ライフサイクルイベント3: fetch (リクエストの傍受/プロキシ機能)
// ブラウザからのネットワークリクエストを傍受し、キャッシュから返すロジック
self.addEventListener('fetch', (event) => {
// ブラウザのリクエストに応答する
event.respondWith(
caches.match(event.request) // リクエストがキャッシュにあるか確認
.then((response) => {
// キャッシュヒットした場合(オフライン時もここを通る)
if (response) {
console.log('Serving from cache: ', event.request.url);
return response;
}
// キャッシュになかった場合(通常のリソース)
console.log('Fetching from network: ', event.request.url);
return fetch(event.request); // ネットワークへアクセス
})
// ネットワーク接続もできず、キャッシュにもない場合のフォールバック(例:オフラインページ)
.catch((error) => {
console.error('Fetch failed: ', error);
// ここでオフライン用の代替ページを返すロジックなどを追加
})
);
});このコードでは、最もシンプルな「Cache First, then Network」というキャッシュ戦略を採用しています。これにより、一度訪問したページはキャッシュから読み込まれ、オフラインでも基本的なページが表示されるようになります。
Chrome DevToolsやEdgeでの有効化・無効化・削除手順
Service Workerの開発・デバッグにおいて、ブラウザの開発者ツール(DevTools)は非常に強力なツールです。
- DevToolsの起動: ChromeやEdgeでF12キーを押して開発者ツールを開きます。
- Applicationタブへの移動: 上部のタブから「Application」を選択します。
- Service Workersセクション: 左側のナビゲーションメニューから「Service Workers」を選択します。
主要な操作
| 操作 | 目的 |
|---|---|
| Status (Activated / Waiting) | 現在のService Workerの状態(アクティブか、待機中か)を確認できます。 |
Update | 新しいService Workerファイルがサーバーにあるかを確認し、更新処理を開始させます。 |
Unregister | 現在登録されているService Workerを即座に無効化(削除)し、制御権を解除します。トラブルシューティングによく使われます。 |
Update on reload | チェックを入れると、ページを再読み込みするたびに、Service Workerが強制的に更新・アクティベートされるようになります。開発時には必ずチェックを入れるべき設定です。 |
| Source | 登録されているService Workerのファイル名をクリックすると、そのコードを確認できます。 |
これらのツールを活用することで、Service Workerのインストールや更新が期待通りに行われているか、キャッシュストレージ(左側メニューの Storage > Cache Storage)にファイルが正しく保存されているかを確認しながら、効率的にデバッグを進められます。
PWAと高度な活用:実用的な機能実装とベストプラクティス
Service Workerは、単なるキャッシュ制御にとどまらず、PWA(Progressive Web Apps)としてWebアプリケーションを次のレベルに引き上げるための、高度な機能とベストプラクティスを可能にします。
PWAにおけるService Workerの役割:オフライン対応をどう実現するか
PWAにおいて、Service Workerは「アプリ」としての**信頼性(Reliability)**を担保する鍵です。その中核をなすオフライン対応は、先に解説した基本的なinstallイベントとfetchイベントの実装を基盤とし、さらに実用的なキャッシュ戦略を採用することで実現されます。
実用的なキャッシュ戦略の例
実務では、すべてのリソースに同じキャッシュ戦略を適用するわけではありません。リソースの特性(頻繁に更新されるか、不変か)に応じて、最適な戦略を選択します。
- Cache Only(アセット): アプリのコアなCSS、JavaScript、ロゴなど、ビルド時に内容が固定されるリソース。
install時にキャッシュしたら、以降はキャッシュのみを利用します。 - Network Only(動的なデータ): ユーザーの投稿やリアルタイムデータなど、常に最新の情報が必要なAPIリクエスト。キャッシュせず、毎回ネットワークアクセスを試みます。
- Stale-While-Revalidate(記事コンテンツなど): 最初にキャッシュ(Stale: 古いもの)を返し、同時にバックグラウンドでネットワークに最新版(Revalidate: 再検証)を取りに行く戦略。ユーザーはすぐにコンテンツを見られ、次回以降は最新版が利用できます。
これらの複雑なキャッシュ戦略を容易に実装するために、WorkboxというGoogle製のライブラリが推奨されています。これは、Service Workerの定型的なコード作成を自動化し、エラー対応やバージョニングを簡単にします。
Web Push通知の実装:Service Workerとバックエンド連携のポイント
Service WorkerによるWeb Push通知の実現は、ユーザーエンゲージメントを劇的に向上させる機能です。これは、以下の3つの主要コンポーネントの連携によって成り立っています。
ブラウザ(クライアント):
- Service Workerを登録し、
PushManagerAPIを使ってプッシュ通知の購読(Subscription)を行います。 - 購読成功後に得られる「購読情報(エンドポイントURL、公開鍵など)」をサーバーに送信します。
アプリケーションサーバー(バックエンド):
- クライアントから受け取った購読情報をデータベースに保存します。
- 通知を送りたいタイミングで、保存した購読情報とVAPID(Voluntary Application Server Identification)キーを使って、通知メッセージを暗号化し、後述のプッシュサービスに送信します。
プッシュサービス(ブラウザベンダー):
- Google (FCM)、Mozilla、Appleなどのブラウザベンダーが提供するサービスです。
- アプリケーションサーバーから受け取った通知メッセージを、Service Workerが動作しているユーザーのブラウザに届けます。
プッシュ通知が届くと、Service Workerのpushイベントがトリガーされ、ブラウザが閉じていてもバックグラウンドで起動し、通知を表示する処理が実行されます。この処理には、ユーザーに不快感を与えないための適切な権限管理と、HTTPSが必須となります。
Mock Service Worker(MSW)とは?通常のService Workerとの用途の違い
Service Workerの持つ「リクエストの傍受(プロキシ)」という特性は、本番環境の機能実装だけでなく、開発・テスト用途にも応用されています。その代表例が、Mock Service Worker (MSW) です。
MSWの用途
| 特徴 | Service Worker (通常) | Mock Service Worker (MSW) |
|---|---|---|
| 主な目的 | ネットワーク制御、キャッシュ、オフライン対応、プッシュ通知 | フロントエンド開発におけるAPIモック(擬似的な応答) |
| 傍受対象 | すべてのネットワークリクエスト | 指定されたAPIリクエストのみ |
| 実装場所 | install、fetchイベントリスナー | handlers(モック定義)を記述 |
| 利用シーン | 本番環境、PWA | 開発環境、単体テスト、E2Eテスト |
MSWは、開発者がサーバーサイドのAPIがまだ完成していなくても、APIからの応答(JSONデータ)をService Workerを使ってフロントエンド側で完全にモック(再現)できる技術です。
これにより、APIの応答速度のシミュレーション、エラーケースのテスト、UIのプロトタイピングなどが、サーバーに依存せずに効率的に行えます。MSWが使用するのはService Workerの機構ですが、目的はPWAの機能実現ではなく、あくまで開発・テストの効率化という点が、通常のService Workerとの大きな違いです。
不具合・トラブル対応とリセット手順
Service Workerは強力な機能を持つ一方で、キャッシュやライフサイクルの制御が複雑なため、特に更新時や本番運用時に予期せぬ不具合が発生しやすい側面があります。ここでは、主要なトラブルとその対応策について解説します。
更新が反映されない原因(スコープ・バージョン・キャッシュ競合)
「Service Workerのコードを更新したのに、ブラウザの挙動が変わらない」というトラブルは非常に頻繁に起こります。主な原因は以下の通りです。
1.古いService Workerの残り(Waiting状態):
原因:
Service Workerのライフサイクル(【図解2】参照)で解説したように、新しいService Workerがインストールに成功しても、古いService Workerを制御しているタブが一つでも開いていると、新しいSWはWaiting(待機)状態のまま留まります。
対策:
- 開発中はChrome DevToolsのApplicationタブで
Update on reloadにチェックを入れる。 - 本番運用では、ユーザーにすべてのタブを閉じてもらう、または新しいSWの
installイベント内でself.skipWaiting()を実行し、すぐにactivate状態へ移行させる(ただし、既存のページの安定性を損なう可能性も考慮が必要です)。
2.キャッシュ競合・install処理の失敗:
原因:
新しいService Workerのinstallイベント内で、すべてのリソースのキャッシュに失敗すると、そのSWはRedundant(無効)状態になり、登録が失敗します。また、古いSWが古いバージョンのキャッシュを使用し続けている場合も競合の原因となります。
対策:
- バージョニング: Service Workerのファイル内容を変更する際は、必ずキャッシュ名(例:
CACHE_NAME = 'my-site-cache-v2')を変更し、新しいキャッシュストアを使うようにします。 activateでのクリア:activateイベント内で、古いバージョンのキャッシュを確実に削除するロジック(先に提示したサンプルコード参照)を実装します。
3.Service Workerファイルの更新確認失敗:
原因:
Service Workerファイル自体が、HTTPキャッシュやその他の要因によってブラウザにキャッシュされ、新しいバージョンのSWファイルをブラウザが取得できていない場合があります。
対策:
Service Workerファイルをサーバー側でキャッシュしない設定(例: Cache-Control: no-cache)にすることが推奨されます。
古いService Workerが残り続ける場合の削除・リセット手順
デバッグや深刻な不具合が発生した際、最も確実な対処法は、Service Workerを完全に削除し、リセットすることです。
1. 開発中の手順(Chrome/Edge DevTools)
Service Workerの挙動が不安定な場合、以下の手順で強制的にリセットできます。
- DevToolsを開き、「Application」タブに移動します。
- 左側のメニューから「Service Workers」を選択します。
- 登録されているService Workerの横にある「
Unregister」ボタンをクリックします。これにより、Service Workerの登録が解除され、制御権が解放されます。 - 次に、左側メニューの「Storage」にある「Cache Storage」を開き、古いキャッシュ名がないか確認し、あれば手動で削除します。
- 最後に、タブを閉じて開き直すか、ページを再読み込みし、新しいService Workerが正常に再登録されるか確認します。
2. 強制更新のオプション
DevToolsの「Application」タブでUpdate on reloadにチェックを入れてページをリロードすると、Service Workerの更新プロセスが強制的に実行されます。これは開発時における最も便利なデバッグ手法です。
本番運用での事故を防ぐためのバージョニングとロールバック
Service Workerのコードは本番環境にデプロイすると、ユーザーのブラウザにキャッシュされ、開発者が制御不能な状態で残り続けるリスクがあります。そのため、本番運用では以下のベストプラクティスが重要になります。
1.厳密なバージョニング:
コードを変更する際は、必ずservice-worker.js内のキャッシュ名(CACHE_NAME)をインクリメントし、新しいSWファイルとしてブラウザに認識させます。
2.フォールバック戦略の徹底:
fetchイベント内で、キャッシュもネットワークアクセスも失敗した場合に備えて、「オフライン用HTMLページ」を返すなどのフォールバック処理を必ず実装します。これにより、予期せぬエラー時に真っ白な画面になることを防げます。
3.エスケープハッチの準備(ロールバック):
万が一、デプロイしたService Workerに致命的なバグがあった場合、すべてのリクエストをパススルー(素通り)させる空のService Workerファイルに置き換えることで、Service Workerの悪影響を一時的に回避できます。
// service-worker.js (ロールバック用: 何もしない)
self.addEventListener('fetch', event => {
// ネットワークリクエストを傍受せず、そのまま通過させる
return;
});この空のService Workerをデプロイすると、古いSWが更新(Update)された後にactivateすれば、その後のネットワークリクエストへの影響を最小限に抑えられます。
よくある質問(FAQ)
-
Service WorkerはWebサイトに必須ですか?
-
必須ではありませんが、PWAを目指すなら必須です。
Service Workerは、すべてのWebサイトの動作に必須の技術ではありません。通常のWebサイトであれば、従来のブラウザキャッシュ(HTTPキャッシュ)だけでも機能します。
しかし、以下のような「ネイティブアプリに近い体験」を提供したい場合は、Service Workerが必須となります。
- オフライン環境での動作を保証したい(PWAの主要な要件)。
- ブラウザを閉じている状態でもプッシュ通知を送りたい。
- バックグラウンド同期(Background Sync)で、ネットワーク回復後に自動的にデータを送信したい。
Service Workerは、Webサイトの信頼性とエンゲージメントを高めるための強力なツールであると認識してください。
-
Service Workerとメインスレッドの間でデータをやり取りするにはどうすれば良いですか?
-
postMessage()メソッドを使用します。Service Workerはメインスレッドとは独立した環境で動作するため、DOMに直接アクセスしたり、グローバル変数を共有したりすることはできません。
両者の間でデータを非同期にやり取りするためには、メッセージングAPI、特に
postMessage()メソッドを使用します。- メインスレッドからSWへ:
メインスレッドのJavaScriptコードから navigator.serviceWorker.controller.postMessage(‘メッセージ’) を実行します。Service Worker側では message イベントリスナーでそれを受信します。 - SWからメインスレッドへ:
Service Workerコードから self.clients.matchAll() で制御下のクライアント(Webページ)を取得し、client.postMessage(‘メッセージ’) を実行します。メインスレッド側では navigator.serviceWorker.addEventListener(‘message’, …) で受信します。
この仕組みにより、例えば「Service Workerが新しいキャッシュをインストールした」という情報をメインスレッドに伝え、ユーザーに「新しいバージョンがあります。リロードしてください」というバナーを表示する、といった連携が可能になります。
- メインスレッドからSWへ:
-
Service Workerの実装が複雑になった場合、どのようなライブラリを使うべきですか?
-
Googleが提供する「Workbox(ワークボックス)」の使用を強く推奨します。
Service Workerによるキャッシュ戦略(Cache First, Network Firstなど)やプリキャッシュ、バージョニング、HTTPS環境下でのエラーハンドリングなどをすべてゼロから実装するのは、非常に手間がかかり、バグを生みやすい作業です。
Workboxは、Service Worker開発を効率化するためのモジュール群を提供するライブラリであり、以下のようなメリットがあります。
- 組み込みのキャッシュ戦略: 定番のキャッシュ戦略を簡単な設定で実装できます。
- ルーティングの簡略化: 特定のURLパターン(例:
/api/から始まるリクエスト)に対して、特定のキャッシュ戦略を適用するといった制御が容易になります。 - ビルドツールとの連携: Webpackなどのビルドツールと連携し、必要なファイルのリスト化やバージョニングを自動で行えます。
初心者から中級者のWeb開発者にとって、WorkboxはService Workerの複雑性を大幅に軽減してくれる、実務に即したベストプラクティスです。
まとめ
この記事では、Service Worker(サービスワーカー)がWeb開発にもたらす革命的な機能について、基本概念から実務的な実装、そしてトラブルシューティングまでを網羅的に解説しました。
Service Workerの重要性再確認
Service Workerは単なるキャッシュ機能ではなく、ブラウザとネットワークの間に立つプログラム可能なネットワークプロキシであり、Webの体験をネイティブアプリ水準に引き上げるための核となる技術です。
- 信頼性:
installイベントとCache APIを組み合わせ、オフライン環境でも安定して動作するWebサイト(PWA)を実現します。 - エンゲージメント: プッシュ通知やBackground Syncなど、ユーザーがサイトを離脱していても継続的に関与できる機能を提供します。
- パフォーマンス: メインスレッドから独立したバックグラウンド実行により、ネットワーク制御がUIのブロックを引き起こすのを防ぎます。
Service Workerの強力な機能を活用し、ユーザーにストレスのない、信頼性の高いWeb体験を提供することは、現代のシニアフロントエンドエンジニアに求められる重要なスキルセットの一つです。



